AHC Rating System (β) のお気持ち
対象
AHC Rating System (β) が具体的にどういうレーティングシステムなのか知らない人
公式pdf を読んだけど、理解できなかった人
その他 AHC に参加しようとしてる人
要約
AHC Rating System (β) は非減少なレーティングシステム
パフォーマンスは ABC, ARC, AGC などと同じシステム
高いパフォーマンスを取ったものは時間が経っても残り続ける
高いパフォーマンスほどレーティングに与える影響が大きい
低いパフォーマンスはレーティングに影響を与えない
最大パフォーマンス
を 100 回取ると、レーティングは
になる
注意
公式pdf を読んだ方が正確です
間違ってたら教えてください
お気持ち
パフォーマンス
To compute performances, we use completely the same system as used in ABC/ARC/AGC with Center = 1200, except for AHC001 whose details are described at the end of this document
ABC, ARC, AGC と同じシステムを使っているみたいです。
レーティングシステム
We compute ratings as follows. Let
be the list of performances of a user. We construct an extended list
, where
is a constant. We sort Q in decreasing order.
あるユーザがパフォーマンス を取った時、そのパフォーマンス
は減衰をさせながら、100 個のパフォーマンスに拡張されます。

この減衰して拡張したパフォーマンスを全て というリストに突っ込み、非増加順にソートします。
になります。
Then the rating
of the user is
,
where
is a constant. We have chosen
and
so that
contribute 85% of
のリストのうち上位 100 個の加重平均をとります。このことから分かるように、
の上位 100 より低いパフォーマンスは一切レーティングに影響せず、
の上位 100 個は
が更新されても減少することはないため、非減少なレーティング になることが分かります。
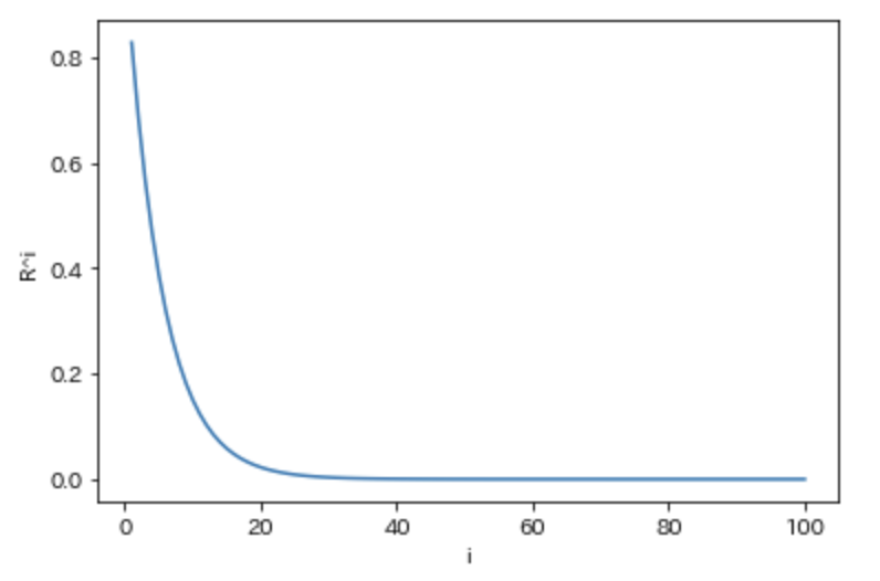
が

となることからもわかるように、上位のパフォーマンスほど加重割合が高く、レーティングの影響が大きいことが分かります。特に、最高パフォーマンス を 100 回取ると、
の上位 100 個は
となるため、
となります。
定数 は
の上位 10 個がレーティングの 85 % となるように設定しているみたいです。
まとめ
AHC のレーティングは非減少なので、みんな出よう!!!